
Graphviz是一个可以对图进行自动布局的绘图工具,由贝尔实验室开源。我们在上次 Python 快速绘制画出漂亮的系统架构图 提到的diagrams,其内部的编排逻辑就用到了这个开源工具包。
而今天我们要介绍的项目,就是基于Python和Graphviz开发的,能将源代码转化为流程图的工具:pycallgraph
1.准备
开始之前,你要确保Python和pip已经成功安装在电脑上噢,如果没有,请访问这篇文章:超详细Python安装指南 进行安装。如果你用Python的目的是数据分析,可以直接安装Anaconda:Python数据分析与挖掘好帮手—Anaconda
Windows环境下打开Cmd(开始—运行—CMD),苹果系统环境下请打开Terminal(command+空格输入Terminal),准备开始输入命令安装依赖。
当然,我更推荐大家用VSCode编辑器,把本文代码Copy下来,在编辑器下方的终端运行命令安装依赖模块,多舒服的一件事啊:Python 编程的最好搭档—VSCode 详细指南。
输入以下命令安装 pycallgraph 模块。
pip install pycallgraph
看到 Successfully installed xxx 则说明安装成功。除此之外,你还需要安装graphviz
macOS用户请使用brew安装:
brew install graphviz
windows用户请点击链接:graphviz-2.38.msi 下载安装,安装完成后需要将其写入到环境变量中:

2.生成流程图
该模块有两种调用方式,一种是在代码里通过上下文调用:
from pycallgraph import PyCallGraph
from pycallgraph.output import GraphvizOutput
with PyCallGraph(output=GraphvizOutput()):
# 需要绘制流程图的代码,可以是函数
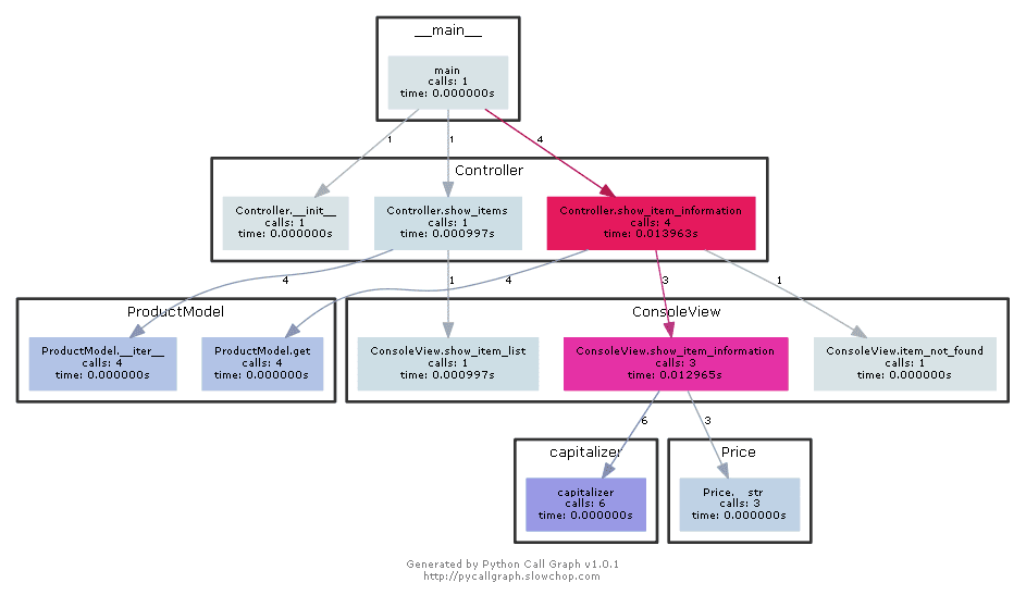
# ... ...比如说,绘制一下咱上回的《Python 我的世界》源代码的流程图:
# ...省略大部分代码...
if __name__ == '__main__':
from pycallgraph import PyCallGraph
from pycallgraph.output import GraphvizOutput
with PyCallGraph(output=GraphvizOutput()):
main()在运行该Python文件后,会在当前文件夹下产生一个pycallgraph.png的文件,这个就是该代码的流程图:

还有一种是使用命令的方式调用,这个方式必须使用bash才能运行,macOS用户可以忽视这个问题,但如果你是windows用户,请通过以下方式打开bash(以VS Code为例):


然后通过Ctrl + shift + ` 打开一个新的终端,即可看到以bash启动的命令行。
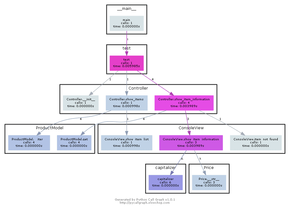
通过输入以下命令生成流程图:
pycallgraph graphviz -- ./你需要生成流程图的.py文件
完成后会在当前文件夹下生成一个pycallgraph.png的文件,这个就是这份代码的流程图。

通过这个方法,你可以清晰地看到这份源代码里面的调用逻辑和其每个模块的运行时间,是一个很方便的小工具,非常适合初学者学习他人的开源模块。大家有需要研究的代码可以用这个工具试一试,说不定有意外的收获呢。
我们的文章到此就结束啦,如果你喜欢今天的 Python 教程,请持续关注Python实用宝典。
有任何问题,可以在公众号后台回复:加群,回答相应验证信息,进入互助群询问。
原创不易,希望你能在下面点个赞和在看支持我继续创作,谢谢!
Python实用宝典 ( pythondict.com )
不只是一个宝典
欢迎关注公众号:Python实用宝典


评论(0)