教你如何用一行语句算出每个省的面积—Geopandas.
GeoPandas是一个基于pandas,针对地理数据做了特别支持的第三方模块。
它继承pandas.Series和pandas.Dataframe,实现了GeoSeries和GeoDataFrame类,使得其操纵和分析平面几何对象非常方便。
1.准备
开始之前,你要确保Python和pip已经成功安装在电脑上噢,如果没有,请访问这篇文章:超详细Python安装指南 进行安装。如果你用Python的目的是数据分析,可以直接安装Anaconda:Python数据分析与挖掘好帮手—Anaconda
Windows环境下打开Cmd(开始—运行—CMD),苹果系统环境下请打开Terminal(command+空格输入Terminal),准备开始输入命令安装依赖。
当然,我更推荐大家用VSCode编辑器,把本文代码Copy下来,在编辑器下方的终端运行命令安装依赖模块,多舒服的一件事啊:Python 编程的最好搭档—VSCode 详细指南。
由于geopandas涉及到许多第三方依赖,pip安装起来非常麻烦。因此在本教程中,我只推荐使用conda安装geopandas:
conda install geopandas
一行语句即可完成安装。
2.基本使用
设定坐标绘制简单的图形:
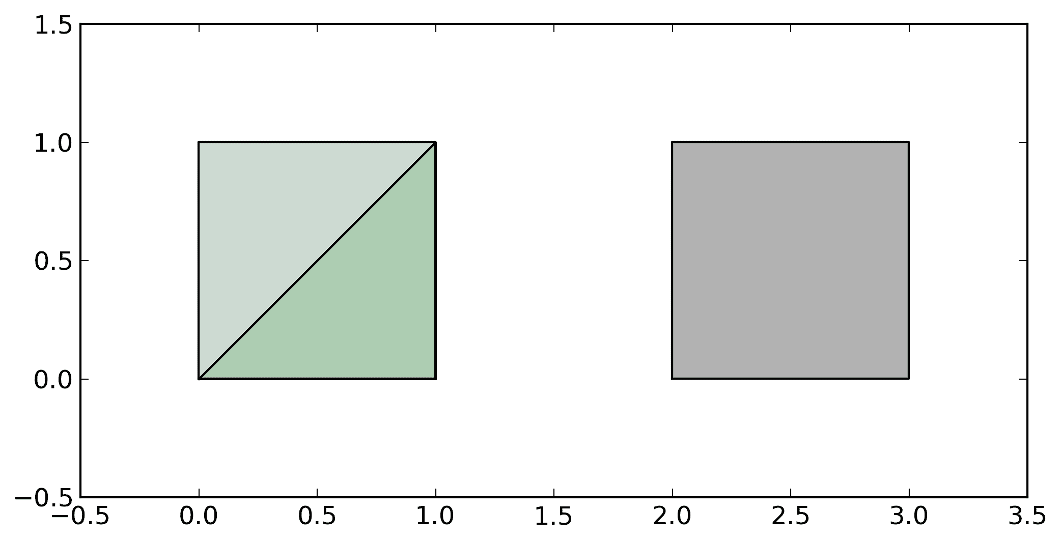
>>> import geopandas >>> from shapely.geometry import Polygon >>> p1 = Polygon([(0, 0), (1, 0), (1, 1)]) >>> p2 = Polygon([(0, 0), (1, 0), (1, 1), (0, 1)]) >>> p3 = Polygon([(2, 0), (3, 0), (3, 1), (2, 1)]) >>> g = geopandas.GeoSeries([p1, p2, p3]) >>> g 0 POLYGON ((0 0, 1 0, 1 1, 0 0)) 1 POLYGON ((0 0, 1 0, 1 1, 0 1, 0 0)) 2 POLYGON ((2 0, 3 0, 3 1, 2 1, 2 0)) dtype: geometry

这里有一个强大的用法,通过area属性,geopandas能直接返回这些图形的面积:
>>> print(g.area) 0 0.5 1 1.0 2 1.0 dtype: float64
不仅如此,通过plot属性函数,你还可以直接生成matplotlib图。
>>> g.plot()
通过matplot的pyplot,可以将图片保存下来:
import matplotlib.pyplot as plt
g.plot()
plt.savefig("test.png")学会上面的基本用法, 我们就可以进行简单的地图绘制及面积的计算了。
3.绘制并算出每个省的面积
此外,它最大的亮点是可以通过fiona读取比如ESRI shapefile(一种用于存储地理要素的几何位置和属性信息的非拓扑简单格式)。
import geopandas
import matplotlib.pyplot as plt
from shapely.geometry import Polygon
maps = geopandas.read_file('1.shx')
# 读取的数据格式类似于
# geometry
# 0 POLYGON ((1329152.341 5619034.278, 1323327.591...
# 1 POLYGON ((-2189253.375 4611401.367, -2202922.3...
# 2 POLYGON ((761692.092 4443124.843, 760999.873 4...
# 3 POLYGON ((-34477.046 4516813.963, -41105.128 4...
# ... ...
maps.plot()
plt.savefig("test.png")如代码所示,通过read_file你可以读取shx、gpkg、geojson等数据。读取出来的图形如下:

同样滴,我这个shapefile是省级行政区的,每一个省级行政区都被划分为一个区块,因此可以一行语句算出每个省级行政区所占面积:
print(maps.area) # 0 4.156054e+11 # 1 1.528346e+12 # 2 1.487538e+11 # 3 4.781135e+10 # 4 1.189317e+12 # 5 1.468277e+11 # 6 1.597052e+11 # 7 9.770609e+10 # 8 1.385692e+11 # 9 1.846538e+11 # 10 1.015979e+11 # ... ...
怎么样,是不是很酷?它还有许多更库的特性,欢迎阅读官方文档:
https://geopandas.readthedocs.io/
本文用到的shx格式省级行政区数据,可以在【Python实用宝典】公众号后台回复 省级行政区下载。
我们的文章到此就结束啦,如果你喜欢今天的Python 实战教程,请持续关注Python实用宝典。
有任何问题,可以在公众号后台回复:加群,回答相应验证信息,进入互助群询问。
原创不易,希望你能在下面点个赞和在看支持我继续创作,谢谢!
Python实用宝典 (pythondict.com)
不只是一个宝典
欢迎关注公众号:Python实用宝典


评论(0)